欢迎进入上海凝净环保科技有限公司
联系我们

1、地址:
  上海市宝山区沪太路5018弄1号楼1019室 
2email
  huanlyang@163.com 
3:电话:
  

18301808563李先生

13564193730朱先生


 

您所在的位置:网站首页 > 业务介绍 >

业务介绍

环评、环保竣工验收

 

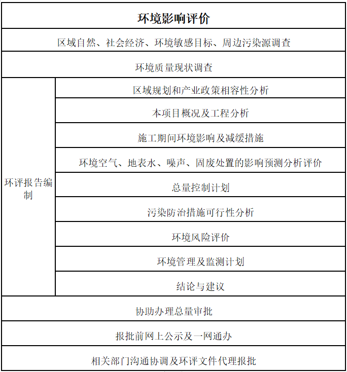
    环境影响评价是指对拟议中的人为活动可能造成的环境影响进行分析论证,并在此基础上提出采取的防治措施和对策。环境影响评价作为一项科学方法和技术手段。任何个人和组织都可应用,为人类开发活动提供指导依据。


环评内容.png

验收内容.png